PCB產業重心已轉移至國內,專用油墨市場可達百億規模
印制電路板是目前電子元器件的支撐體,也是最重要的電子部件。目前PCB一般分類為:單面板、雙面板和多面板。常見的多層板一般為4層板或者6層板,但是復雜的多層板也可高達幾十層。行業下游廣泛,PCB市場規模巨大:PCB電路板的下游應用也十分廣泛,幾乎囊括了所有與電子有關聯的行業以及消費端。從民用消費電子類到國防,從汽車到航天,從工業到醫療。由于涉及到不同行業不同領域,整體基數巨大,致使下游對于PCB的需求的巨大。根據Prismark,截止至2015年,全球PCB行業產值已高達553.25億美元。PCB應用最為廣泛的領域為電子產品領域。2000年至2015年通信電子領域CAGR為18.30%、汽車產量CAGR為17.73%、國防CAGR為14.40%,醫療設備2011年至2015年CAGR也達到了15.17%。下游行業可持續性增長的趨勢以及潛力也同時帶動了上游PCB行業的增長,同時帶動PCB專用油墨的應用市場的增長。
中國大陸PCB下游應用分布
相關報告:智研咨詢發布的《2017-2023年中國PCB行業市場監測分析與發展趨勢預測報告》
全球PCB行業規模(億美元)
PCB產業向中國轉移,專用油墨市場需求不斷攀升:近年來PCB全球行業規模保持著一個較平穩的發展,年增速約為2%左右,但是國內PCB增速明顯高于全球市場,中國PCB產業在全球的占比不斷提高。2008年中國大陸PCB行業規模占全球PCB行業的31.33%(中國:150.37億美元;全球483.42億美元),2015年,中國大陸PCB行業規模已經占到全球市場的47.36%(中國:262.00億美元;全球553.25億美元)。根據Prismark,預計2017年,中國PCB市場規模將達290億美元。隨著國內PCB產值的快速增長,PCB上游專用油墨行業需求也呈現快速增長的趨勢。
中國大陸PCB行業規模(億美元)
PCB成本拆分
PCB專業油墨產業鏈
根據調查數據顯示,2013年全球PCB總面積達2.98億平方米,其中中國PCB總面積約1.91億平方米,占全球總量的64%。行業統計數據顯示,目前國內對
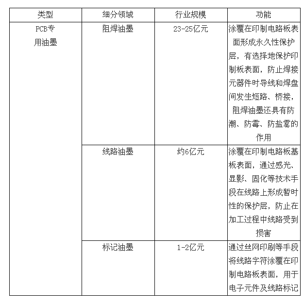
PCB阻焊油墨的年需求量約為32,000噸,對應的市場規模約為23~25億元;國內對PCB線路油墨的年需求量約為10,000噸,對應的市場規模約為6億元。國內PCB專用油墨的整體市場規模超過30億元。
PCB專用油墨細分品種
PCB專用油墨市場以外資為主,國內企業仍有較大發展空間:專用油墨行業內的企業主要是來自于日本等地區的外資企業,目前世界最主要的專用油墨制造企業基本都已在我國建立了生產基地,并憑借技術、資金、生產、渠道等多方面的優勢占據了較高的市場份額,對國內專用油墨市場形成一定控制。自20世紀80年代以來,日本的印制電路板行業便憑借技術優勢處于全球領先地位,因此日本在專用油墨行業也一直處于壟斷地位,直到20世紀90年代末,我國的專用油墨產品仍幾乎完全依賴于從國外進口。進入21世紀以來,隨著日資、臺資和港資企業紛紛在國內建廠,國內專用油墨的市場規模逐漸增加,以廣信材料等為代表的專用油墨民營企業也逐步發展壯大起來,成為重要的市場主體。
專用油墨行業格局
深圳宏力捷推薦服務:PCB設計打樣 | PCB抄板打樣 | PCB打樣&批量生產 | PCBA代工代料
